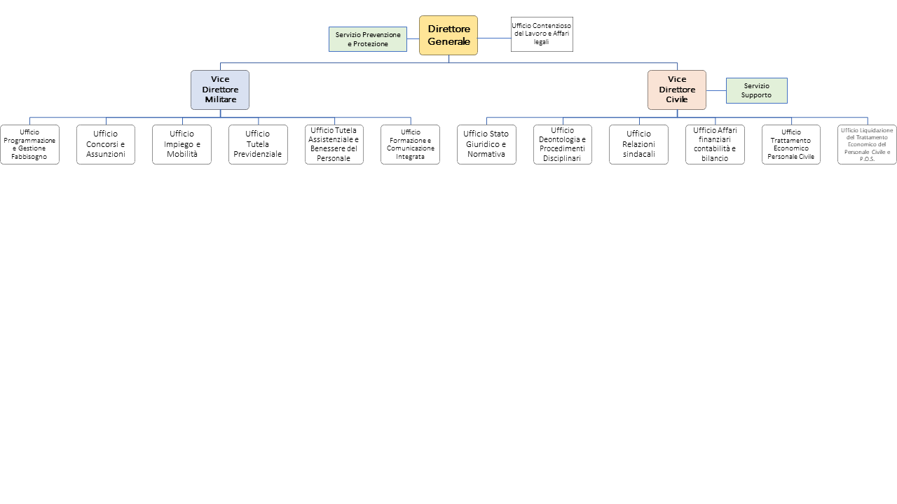
Direzione Generale per il Personale Civile (PERSOCIV)
Dati aggiornati al 10.04.2026
- Disposizioni Generali
- Organizzazione
- Consulenti e collaboratori
- Personale
- Bandi di Concorso
- Performance
- Enti controllati
- Attività e procedimenti
- Provvedimenti
- Controlli sulle imprese
- Bandi di gara e contratti
- Sovvenzioni, contributi, sussidi, vantaggi economici
- Bilanci
- Beni immobili e gestione patrimonio
- Controlli e rilievi sull'amministrazione
- Servizi erogati
- Pagamenti dell'amministrazione
- Opere pubbliche
- Pianificazione e governo del territorio
- Informazioni ambientali
- Strutture sanitarie private accreditate
- Interventi straordinari e di emergenza
- Customer Satisfaction
- Altri contenuti